设为首页  |  加入收藏
山东化工职业学院-组织人事处
首页|机构设置|党建党务|人事劳资|政策法规|下载中心|学校首页
当前位置: 首页>>新闻动态>>正文
 
喜报!我校在潍坊市委教育工委2022年度党组织书记抓党建品牌创建项目、战疫育人主题思政课“金课”和课程思政精品课中入选三项
2022-05-18 11:16  

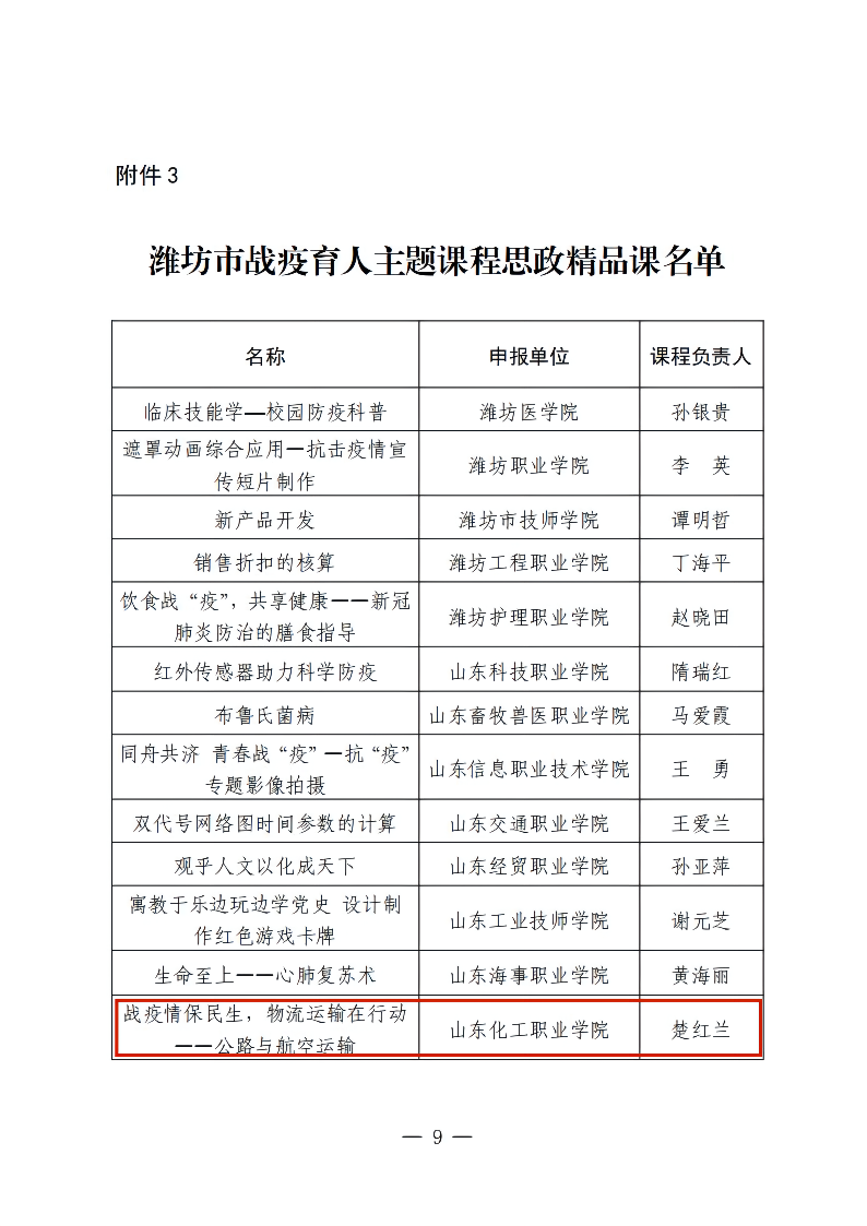
2022513,中共潍坊市委教育工委和中共潍坊市教育局党组发布《关于公布2022年度党组织书记抓党建品牌创建项目、战疫育人主题思政课金课和课程思政精品课的通知》,共确定了442022年度教育系统党组织书记抓党建品牌创建项目、72节优秀思政课金课65节课程思政精品课。我校管理工程学院党总支的《一一三工作法创新学生党员培养机制,提升学生党员培养质量》、基础教学部马玉彤的《伟大抗疫精神——举国同心,舍生忘死》和管理工程学院楚红兰的《战疫情保民生,物流运输在行动——公路与航空运输》分别入选潍坊市委教育工委2022年度党组织书记抓党建品牌创建项目、潍坊市战疫育人主题思政课金课和潍坊市战疫育人主题课程思政精品课。

近年来,学校党委坚持抓实抓牢基层党建工作,积极开展特色党支部创建,凝练党建特色品牌,形成了一批主题明确、内容丰富、形式新颖、特色鲜明、富有成效的支部建设案例,对学校基层党建工作起到了良好的示范推动作用。同时,学校党委积极探索课程思政建设的新路径、新方法,坚持党建统领、完善机制、搭建平台、凝聚力量、多方联动、整合资源,形成了一批课程思政精品课。学校将以此次入选为契机,继续将党建品牌做实、牢,充分发挥思政金课的示范、引领和辐射作用,提升学校党建和思政育人的影响力,推动学校高质量发展再上新台阶。

                                                       党委组织部

2022年5月18日


关闭窗口
  通知公告
· 《求是》杂志发表习近... 12/03
· 学校党委召开深入贯彻... 03/27
· 对照检查找差距 凝聚共... 03/11
· 关于对2024年党员发展... 10/11
· 我校在市教育系统党务... 07/10
· 我和我的支部-机电工程... 06/03
· 知纪于心,履纪于行|... 05/27
· 机关一党支部开展党纪... 05/24
  热点文章
Copyright © 2018-2019组织人事处. Cn All Rights Reserved
地址:山东省潍坊市滨海经济开发区汉江东一街03699号